圖片來源:Agent J。
記者|陳怡潔 編輯|蘇于寬
台灣動物社會研究會與台灣防止虐待動物協會9月2日發出聯合聲明,呼籲農業部考量源頭管理「審慎原則」與「動物福利優先」,應參考歐盟、日本及美國多州作法,將狐獴列入禁止飼養的物種名單。
兩會肯定農業部動保司今(2025)年度積極研議特殊寵物(異寵)飼養、繁殖與買賣管理,但也指出,在8月6日召開的「寵物分類分級管理評估研商會議」中,農業部擬將「狐獴」列入「灰名單」──即訂定規範後可開放飼養。對此,兩會再度表達反對立場。
聲明指出,狐獴是高度社會化的群居性野生動物,且具有「挖洞」天性,其生理與心理需求難以在家養環境中被滿足。加上台灣目前對狐獴繁殖與買賣缺乏明確管理規範,來源不明與非法交易風險高,擔憂若合法化飼養,恐進一步刺激市場需求。
兩會強調,農業部不應以少數民眾的飼養需求或繁殖買賣利益為開放依據,而應優先考量公共利益、物種保護、動物福利、生態環境與社會安全,以避免未來重蹈「綠鬣蜥在台灣」的動物受苦悲劇與生態浩劫覆轍。
有民眾長期以籠養方式飼養狐獴,且環境單調,未考量其天性,動團指出此舉已損害動物福利。圖片來源:動團聯合聲明。
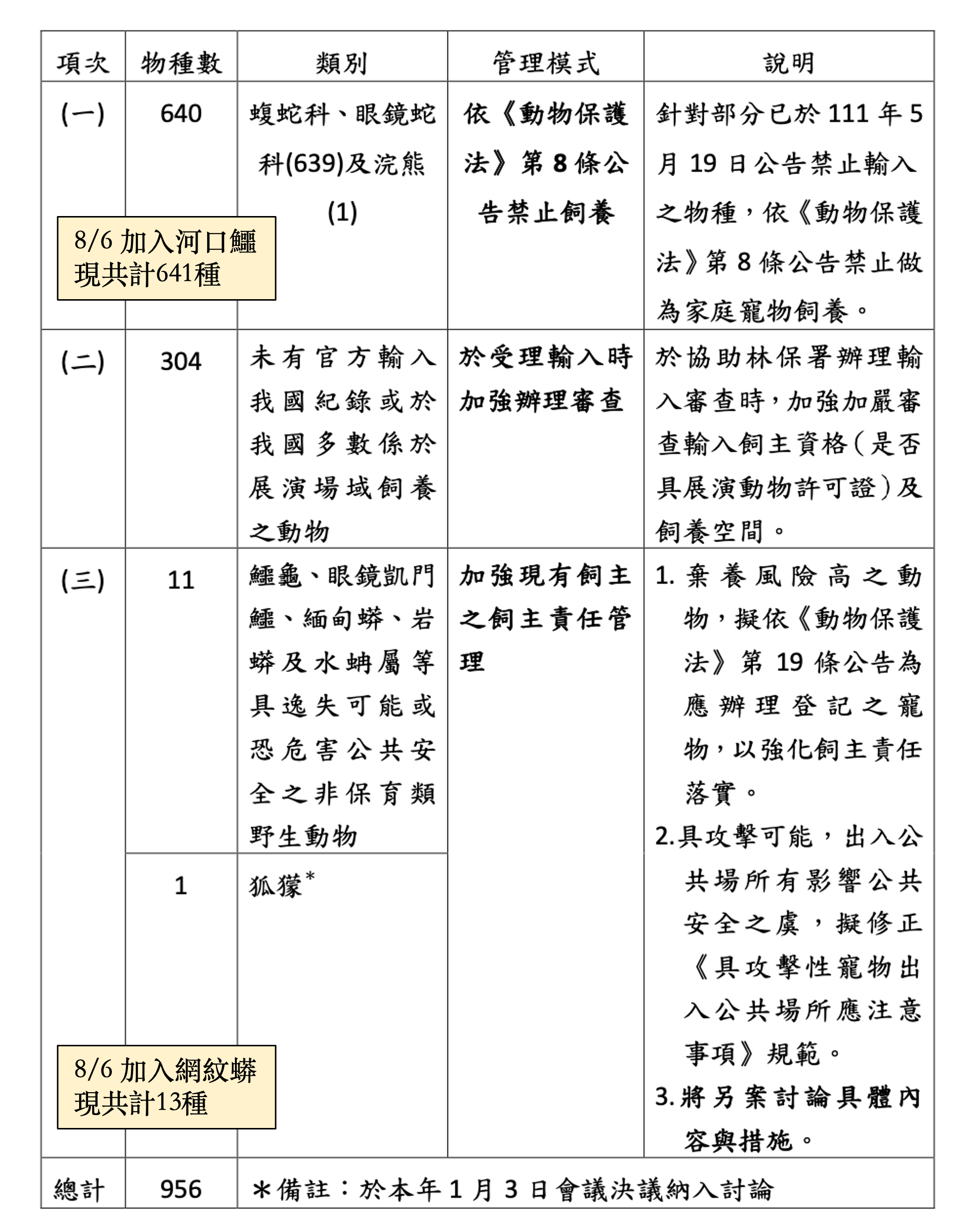
曾擬禁養955種動物 現13物種名列灰名單
農業部動物保護司於今(2025)年1月3日召開「修正指定公共禁止飼養輸入動物種類」研商會議,擬增列955項動物禁止輸入或飼養,因包含眼鏡凱門鱷、緬甸蟒及鱷龜等多種目前台灣已有人飼養的物種,消息曝光後引起廣泛關注。
部分飼主與民間團體組成寵物權益捍衛聯盟,發起集會活動,抗議政策偏頗,要求禁養政策需有科學根據,不應簡化為「一刀切」式全面禁止。專家則提醒,若缺乏配套規劃,恐導致異域寵物交易走向地下化、更難管理,甚至促使已入境台灣的高風險物種被棄養至野外。
動保司則聲明,農業部的規劃是依物種特性建立「黑、灰、白名單」:黑名單全面禁止飼養,灰名單在符合條件下可飼養,白名單則依一般飼主管理。動保司司長江文全指出,1月3日會議主要討論是否將評估有「公共安全」、「動物福利」的955種動物列入黑名單,且其中約七成已禁輸入,亦承諾未來將依各界建議持續滾動檢討。
3月20日,動保司首次舉辦「寵物分類分級管理研商會議」,邀集公部門、專家、飼主與團體共同參與,並公開評估指標:公共安全面向包括「劇毒」與「具重傷人風險」;動物福利面向則包含「食物來源不普及或飼養知識欠缺」、「需特殊環境設施」及「高度社交需求」。
歷經三次會議討論後,農業部動保司初步確立管理架構:其中 304 種未有輸入紀錄或多數僅出現在展演場域的動物,將採「加強輸入管理審查」的管理模式;境內管理則將動物分類分級,蝮蛇科、眼鏡蛇科全物種及浣熊、河口鱷列入黑名單,公告後禁止飼養,現有飼主須在緩衝期內完成登記,若有轉讓亦須向主管機關報備。
此外,鱷龜、眼鏡凱門鱷、緬甸蟒、岩蟒、網紋蟒、水蚺屬與狐獴等13種動物被列入灰名單,因有公共安全風險或飼養難度較高,但國人仍有可能達成基本飼養條件,將採取高強度管理取代全面禁止飼養。其中,狐獴是於1月3日會議決議後納入討論。
寵物分類分級管理架構之構想。圖片來源:yilanreptile。
年初擬禁養之955種動物,現依不同管理模式分為三類。圖片來源:yilanreptile、註解:窩窩。
灰名單管理原則首開會 動團籲狐獴管理應以禁養為目標
9月3日,動保司針對「灰名單物種」召開「寵物分類分級(有條件飼養)管理原則研商會議議程」,並彙整瑞士、奧地利等國的設施規範供討論。
動保司副司長陳中興表示,當日會議有飼主代表、動保團體代表、學者專家代表以及縣市政府動物保護單位與會,討論主軸為一般概略管理模式,未來無論是一般飼主或業者,在飼養灰名單物種時都必須符合特定門檻,並禁止自行繁殖。若為繁殖或買賣業者,則需依照特定寵物管理辦法提出申請,並提供符合相關設施規範,地方政府也將不定期進行查核與評鑑,以確保飼養條件符合動物福利。
他也表示,考量到特殊物種移動或就醫時的外出需求,專家與業者認為僅使用金屬籠攜帶可能不夠便利,但仍必須採取必要的防護措施,後續將針對防護措施、特定寵物業管理規範及飼主管理條件等議題,針對召開個別物種細部會議。
針對狐獴於現今寵物分類分級管理中的定位,台灣動物社會研究會與台灣防止虐待動物協會指出,禁養是預防問題擴大的必要措施,而非僅要求符合「飼養最低標準」即可解決。
兩會呼籲應以「禁養」為長期目標,設計過渡期配套:包括建立登記制度,要求現有飼主申報數量與健康狀況、禁止繁殖買賣,並加強入境檢疫與非法貿易查緝,長期而言,更要透過教育提升社會對野生動物需求背後的生態責任。
對此,動保司副司長陳中興表示,國內已有一定數量的狐獴,若直接禁養,恐與現行飼養情況有些違背。未來將以高強度管理為方向,要求飼主具備特殊條件才能飼養,並逐步導正既有飼主與繁殖業者的現有設施與空間,確保狐獴的動物福利。






