圖片來源:陳善德 。
記者|陳怡潔 編輯|蘇于寬
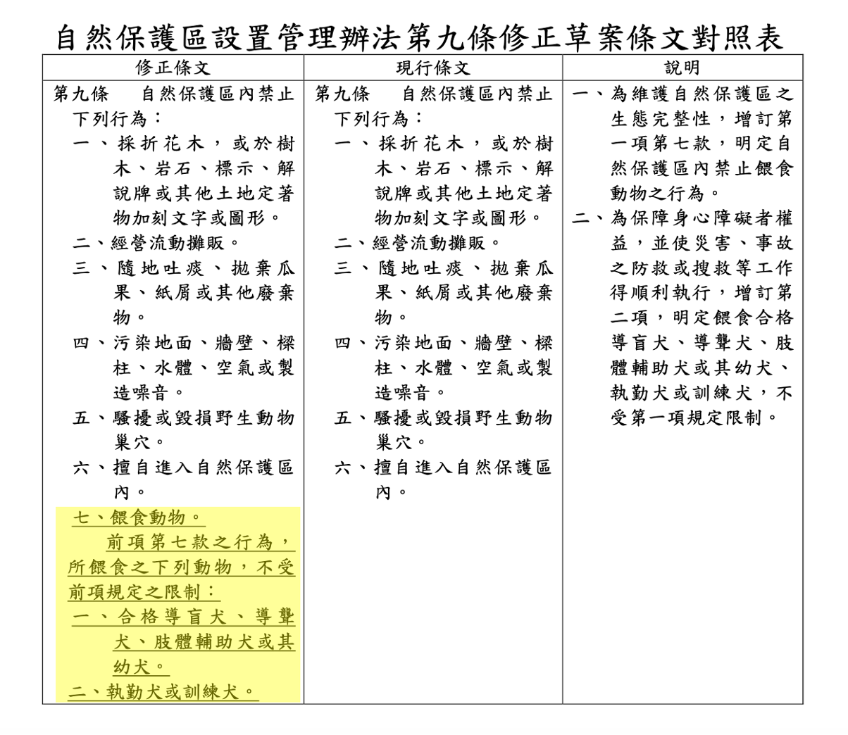
農業部林業與自然保育署9日預告修正「自然保護區設置管理辦法」第9條及「野生動物保育法施行細則」第12條,將明令禁止民眾於自然保護區與野生動物保護區內餵食動物,但導盲犬、值勤犬、訓練犬及其幼犬等不在此限,預告期至12月23日,若無反對意見,最快將於今(2025)年底正式公告施行。
圖片來源:林業與自然保育署。
圖片來源:林業與自然保育署。
林保署人員說明,此次修法是為完備法制程序。實際上,為維護保護區域的自然生態完整性,近年已修訂各保護區保育計畫書,禁止民眾於自然保護區餵食動物;同時,若民眾申請進入自然保留區及自然保護區,林保署亦會在核發許可時,要求申請人遵守規範、不得於區域內餵食。
林保署指出,人為、任意之餵食行為,恐導致遊蕩動物群聚,也會造成野生動物覓食行為改變及破壞生態平衡,呼籲民眾「勿餵食動物」,並實踐「無痕山林」等原則,目前也已於全國111處設立宣導牌誌。
近年如黃喉貂等野生動物的目擊機率升高,專家判斷可能是因為黃喉貂越來越習慣人類的餵食,因此開始容易在有遊客出現的地方逗留。
人類的餵食已經潛移默化地改變了部分野生動物的食性及行為,讓牠們開始取食非自然的食物,損害其健康與動物福利,也促使牠們展現異常行為,比如在看見車子時追逐及意圖接近。
這些改變使牠們更容易面臨路殺等意外風險,2021年12月中,野生動物研究員還觀察到一隻黃喉貂為了吃八寶粥內的殘留食物,而將頭伸進去罐頭裡後,不慎被卡住,差點命喪山林。
另外一方面,因為野生動物覓食的天性,當牠們將人類的出現與食物連結,恐怕會進一步衍生人獸衝突,有民眾即曾在太平山國家公園記錄到黃喉貂破壞機車坐墊的非自然行為。
圖片來源:窩窩
(延伸閱讀:從馳騁山林到腳邊徘徊,頻現蹤的黃喉貂,如何沈默揭示餵食與人食危機?)
事實上,人為餵食對動物的影響近年在全球都越發受到重視,如香港漁農自然護理署自2024年起,將野鴿與所有野生動物列為禁餵對象。
香港漁護署指出,人為餵食會改變野生動物的習性,使牠們失去對人類的警戒心,甚至變得具攻擊性,引發傷人事件;而這些習慣被餵食的動物一旦聚集於民居附近,不僅造成滋擾,其留下的食物殘渣與排泄物也會污染環境,進而引發公共衛生問題。
(延伸閱讀:禁餵近一年 香港野鴿減一成、開出131張罰單)
林保署表示,此二條法規公告施行後,民眾若於「野生動物保護區」內違規餵食動物,將可依《野生動物保育法》第50條處新臺幣5萬至25萬元罰鍰;於「自然保護區」內餵食動物,則會廢止進入許可,或者於下次申請許可時不予通過,並得依《森林法》56-3條,處新臺幣1000元至6萬元罰鍰。
另外,林保署人員也向窩窩記者透露,未來將持續完善相關法制程序,目前已於2022年提報「森林法部分條文修正草案」至行政院審議,該草案中將明訂主管機關得公告指定管制範圍,並於公告內規範各類不利於森林生態與環境之人為活動;違規者得依《森林法》第56條之3規定裁罰6萬元以上30萬元以下之罰鍰。
林保署也強調,相關修法皆是為了確保在山林開放政策下,兼顧民眾的親山權利與森林環境的永續發展。






