記者|劉亭妤 編輯|陳信安 設計|顏吟竹
滿地綠鬣蜥排排躺好,這樣壯觀的照片你是否曾看過?以「幾年移除幾隻」「啟動計畫巡捕幾隻」「移除量再創新高」等為博人眼球的新聞標題,這是你我都熟知的以綠鬣蜥移除數隻數作為宣傳政績的策略。
過去八年,全台累計超過24萬隻綠鬣蜥犧牲。
千萬經費衝高移除數量,防治工作卻陷事倍功半困境
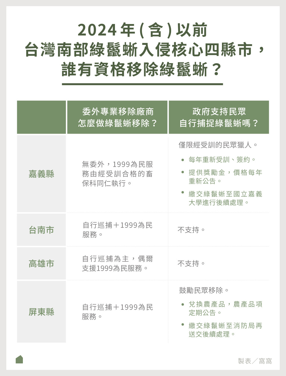
地方政府自2017年開始受理綠鬣蜥通報,零星為民眾處理綠鬣蜥困擾,兩年內在屏東縣、高雄市、台南市、嘉義縣移除2892隻;2019年起,在林務局(現林業及自然保育署)補助經費持續挹注並加強技術輔導,地方政府開始委請專業廠商人員協助移除之下,移除總量大幅度的連年增長。
「台南就自己跟J爸合作;高雄那個團隊是我們幫高雄市政府找來的;屏東一開始請陳老師(陳添喜)幫忙,後來再找的團隊,裡面的成員是之前在幫忙移除埃及聖䴉的。」林保署保育管理組簡任技正鄭伊娟說,中央會協助地方媒合移除團隊、提供指導、定期檢視綠鬣蜥防治情況,就是不希望地方再因為沒經費、沒人力或沒專業技術消極任憑綠鬣蜥入侵。
屏東縣今年度(2025)得標廠商權曜企業社自1月1日起得執行綠鬣蜥移除作業。圖|劉亭妤攝
從十幾萬的預算開始防治綠鬣蜥,2023年移除綠鬣蜥的總預算已經突破千萬,林務局(現林保署)補助地方的總額來到1000萬元——提供核心入侵區域高雄市、屏東縣各250萬、嘉義縣及台南市各150萬的移除費用、新入侵區域彰化縣100萬以及點狀入侵區域台中市、台中縣各50萬,而這些還不包括縣市政府根據地方財政狀況編列、追加的綠鬣蜥移除預算,或視捕捉狀況再向林保署追加的款項。
2023年全台移除5萬7739隻綠鬣蜥、2024年移除8萬2595隻,是林保署設定兩年4萬隻目標的3.5倍,這些預算被期待要能移除新分布區域的個體、削減核心區域的族群量;而農業部又再做出承諾,今年移除12萬隻,想藉更高強度的移除手段控制族群。
「如果你要看移除隻數作為一個成效的話,那我們應該要看到這個數字要下降。」國立嘉義大學生物資源學系助理教授陳宣汶表示,移除隻數是一項評估指標,但目前每年的成果都是捕捉量再創新高,「很顯然是我們的成效沒有出來。」
移除數量連年增加,若以移除數量作為指標,則尚看不見防治成效。圖表|窩窩
鄭永裕說起一年比一年多的移除數量,就不免懷疑——單純靠著人力機動地、逐一地移除,到底能不能降低綠鬣蜥野外數量?尤其,綠鬣蜥擁有不容小覷的繁殖能力。
「繁殖一年兩次,每一次繁殖大概4、50顆蛋,就算孵化率只有一半、存活也算一半就好了,就有10隻、變成是五倍啊!那如果說我們抓到的只是一部份⋯⋯」鄭永裕以他對綠鬣蜥的了解細數著,字字句句透露著他對於防治策略成效的不確定性。
綠鬣蜥一次能產20至80顆卵的能力確實令人擔憂,但研究也指出,綠鬣蜥的卵一遇雨季、泡水潮濕,就會整窩發霉、無法孵化,而孵化後的幼蜥也依舊面對生存威脅,包括寒流低溫以及被猛禽、夜鷺、白鷺鷥等鳥類、蛇類、甚至是野犬貓捕食。第一年存活率大約5%,雌性蜥蜴也會需要大約3年的時間達到性成熟,才能夠繁殖下一代,一年繁殖一次,春季產卵、夏季孵化。
以每次繁殖40顆蛋、孵化幼蜥存活率5%估算,每一隻性成熟的母蜥每年對族群的貢獻量約是2隻。儘管綠鬣蜥的繁衍效率沒有傳聞中的那般驚人,但族群基數越大,繁殖出的數量只會越來越難處理。
嘉義縣受訓合格的獵人丁正昌(左)、丁宥泉(右)正在捕捉綠鬣蜥。圖|陳政緯攝
「去年總共全台灣移除了接近10萬隻,可是如果野外還有10萬,那我們移除的量,牠一年就可以生回來了。」陳宣汶稱,已經錯過入侵動物早期發現、早期處理的階段,當前的移除防治其實就是「事倍功半」。
「你只是得到更多的隻數而已。」台灣爬行類動物保育協會秘書長徐偉傑強調,一味衝高移除數量,無法真正有效控制綠鬣蜥族群,
其實我覺得,綠鬣蜥移除最大的問題就是移除規劃設計的問題。以前啊⋯⋯唉⋯⋯現在才好一點。
移除母蜥蜴策略難被執行,預算空窗再任母蜥繁殖
嘉義縣政府在2014年率先全國開始綠鬣蜥「收購」計畫,在8、9月至11月之間,以「吻肛長50公分」做分野,大隻收購價500元、小隻50元後調漲至150元。收購計畫執行了幾年也必須喊卡調整,「我們發現這個狀況不對⋯⋯」
嘉義縣農業處畜產保育科科長石蕙菱透露,當時民眾抓來換錢的都是小型幼蜥,而農業處開始意識到,移除幼體對於整體綠鬣蜥族群控制成效幫助甚微。
隨著研究調查逐步進行,有效率移除的方式也被歸納出來:大型母蜥對族群成長貢獻度最高,應被優先集中投入移除努力量;另外,綠鬣蜥是對求偶場、產卵地具忠誠度的物種,也應配合綠鬣蜥交配、產卵、孵化季的活動習性,執行重點移除的策略。
多隻綠鬣蜥出沒在樹梢,其中三隻為體色轉顯眼橘色的大型公蜥,吸引母蜥交配。圖|屏東縣政府提供
每年10月開始進入「交配期」,綠鬣蜥會開始移動、聚集到求偶場,發情的公蜥體色會轉為顯眼的橘紅色,因而被稱作「大橘」,高踞在樹上展示、甩晃頭部與喉垂,以吸引母蜥交配,一棵樹上可以有數隻綠鬣蜥展示、交配。此後,約在3至5月進入「產卵期」,懷卵母蜥會移動至產卵地,挖洞、築巢、產卵,而5月至8月「孵化期」,大量幼蜥孵化、聚集在巢穴周遭。
學界建議,交配期、產卵期應以捕捉大型綠鬣蜥為主,同時也應避免過度干擾、破壞求偶場與產亂場造成族群逸散,並且應暫時先留著「大橘」繼續展示,處理完被吸引而來的母蜥後,再把公蜥從樹梢捕捉下來;孵化期則是以未被移除的母蜥成功繁殖出來的大量幼體群體為目標。

然而,雖然有一套學界推薦的移除策略,但第一線實際執行情況大多是「看到就捕」。
屏東縣農業處動物保護及保育科科長李繼雅向窩窩記者透露,廠商獵人們巡捕行程有時一個晚上要跑好幾個點,也不一定是在同一處連續地抓,實務上不太會有時間等待母蜥靠近,通常看到「大橘」也就先捕捉了。
窩窩記者在2月中的日落傍晚、在屏東縣麟洛鄉一私人土地觀摩獵人實際工作,他們也確實明確地指示,七點左右就得離開該點位,前往下一個點繼續移除綠鬣蜥。
「這個(移除策略)很有趣喔,我把它命名成聖誕樹計畫。」前台南市得標移除廠商街霸生物驅離企業社J爸表示,即使他早期執行移除作業的時候,就已經有留著發情公蜥、先打母蜥的想法,但他們團隊現在仍是採取「看到就抓」的模式。
「你在下面4、5、6個人往上射魚鏢,是不是也把其他母蜥也嚇走了?或是你把牠(用竿子)敲下來、(用鎮暴槍)打下來,沒有死、牠跑了,也是沒用。」J爸認為要能完美執行理論的前提是工具要到位,必須讓獵人使用高動能空氣槍一擊斃命、一隻一隻打下來;然而,動能超過20焦耳/平方公分的空氣槍目前受槍砲彈藥管制,須縣市警局核發槍證。
記者站在樹下拍攝,移除人員提醒留意頭頂上的綠鬣蜥:「牠跑去你那邊,要注意!這隻會跳喔!」圖|劉亭妤攝
「我們沒有公母之分,也沒有大小之分,反正在我們眼中全部都是獵物,看到就抓。」高雄市移除團隊台灣觀賞鳥協會理事長黃登科也直白地說,他們團隊不會在交配期特別留著公蜥、先抓母蜥,但捕捉策略大方向仍是一致的,「冬天配對期的時候,大公大母能抓就盡量抓,春夏季的時候,那些崽崽能抓多少盡量抓。我們的宗旨主要是要把數量壓制下來。」
要辨別綠鬣蜥的性別其實並不容易,公蜥並非都一身鮮豔橘紅,有些母蜥的鬣與鱗片甚至也帶點橘棕色。連四年經嘉義縣受訓合格的獵人丁正昌說,要將蜥蜴抓下來才能觀察性別,後腿內側有兩排孔狀突起的「股孔」、尾巴根部有隱藏的生殖器官為公蜥,無則為母蜥;圖片所示為公蜥。圖|陳政緯、劉亭妤攝
雖然理想的捕捉策略對大部分的團隊而言都有點難實行,但至少還是有在做捕捉。更棘手的情況是,長期以來,不跨年度的預算與會計直接導致移除作業錯過捕捉綠鬣蜥母蜥的旺季——11月至隔年4月的交配季與產卵季,徐偉傑指出:「移除計畫通常是11月結案,隔年4月左右預算確定了才會開始再次執行。」
窩窩記者實際查閱公開的綠鬣蜥移除勞務採購標案內容,屏東縣2021年起四次標案契約生效日分別為12月2日、12月3日、6月16日、8月6日,且均在該年12月20日結案,不僅年底至隔年標案啟動前是長達半年以上的綠鬣蜥移除空窗期,更遺憾的是,穩定的移除作業甚至未能涵蓋完整的繁殖季節。
不只是標案規劃的起迄時間會形成空窗期,預算提前用罄、未及時追加也是問題,使綠鬣蜥移除進度戛然而止。台南市議員Ingay Tali(穎艾達利)去年就檢討道,台南市220萬的移除補助款項在9月時就已剩不到5000元,預備金的支應作業卻未立即啟動,延誤到了10月24日總質詢後才簽准經費100萬,又再花了兩週時間才公開招標,最終還兩度流標,由農業局自行承擔起空窗期的綠鬣蜥移除責任。
令原得標廠商J爸無法理解的是,即使他們當時志願「功德抓」、無償持續做例行的巡查移除,市府卻不准;在去年台南市農業局追加的標案上線後、11月中,J爸收到公文告知——移除計畫預算用罄、契約終止,未經農業局許可擅捕綠鬣蜥將依《野生動物保育法》處分。
綠鬣蜥是受野保法所管的野生動物,是第14條的「逸失或生存於野外之非臺灣地區原產動物」、第31條等的「有害生態環境、人畜安全之虞之原非我國原生種野生動物」。即使綠鬣蜥為外來入侵種,但在當前的野保法規範下,對野生動物的獵捕行動都受約束——原則上禁止捕捉,危害公共安全、造成農損等情況時例外可以獵捕或宰殺。
移除團隊捕捉到懷卵母蜥。現場人員表示,腹部側面黃色、橘色膏狀液體為遭魚鏢刺破的卵溢出。圖|劉亭妤攝
錯過11月到4月母蜥出沒的高峰季,5月開始是捕捉幼蜥的高峰期,一個晚上就能捕捉幾百隻的幼蜥。數量聽來驚人,但其實只不過是幾隻母蜥一個冬天繁殖出來的結果,再加上幼蜥存活率本就不高,耗費移除努力量、預算捕捉幼蜥,卻放任母蜥交配、產卵,對於抑制整體族群量恐怕又是事倍功半、幫助有限。
「現在跨年度的問題其實滿多縣市政府開始在願意解決了。」徐偉傑表示,預算問題呼籲多年,很樂見終於被政府單位重視、試圖改善,「就是它們會做出一些承諾,或者是它們斷點不會斷的這麼難看了,這是好的。」
窩窩記者從當前公告的標案內容來看,屏東縣今年的委外廠商得從1月1日一路移除至12月31日、全年不間斷;林保署屏東分署所開的標案履約期限則是延續至明年2月底。林保署也提點地方政府,今年起應善用《政府採購法》中的擴充條款,增加契約可跨年度,才不會使移除工作中斷、年度計畫之間無法銜接。
註:採購資料可設有「擴充條款」,並依《政府採購法》第22條第1項第7款規範,於原招標公告及招標文件敘明擴充期間、金額或數量。
地方移除綠鬣蜥各行其是,全國統一追蹤與公定價新制能重建秩序嗎?
過去沒被好好設計的移除規劃還有標案分工、地方政府對防治的態度;以前林保署沒有制訂全國統一的模式,管得不多、讓地方政府因地制宜。「我講坦白點,就是每個縣市政府他們那時候的做法、連招標的文件都不一樣。」鄭伊娟說。
「其實台南一開始在做綠鬣蜥計畫的時候是沒有方向的,只是也是因為輿論的關係⋯⋯」J爸表示,台南市農業局面對日益困擾的綠鬣蜥問題而開始了標案,但標案本質其實是複製、延續「捕蜂捉蛇」1999為民服務的工作模式,讓專業廠商以同一綠鬣蜥移除計畫中,解決民怨、自行捕捉雙邊處理。
臉書名稱「林毅」為J爸團隊負責處理1999通報的獵人,活躍於通報社團中接獲通報、前往移除綠鬣蜥,但並不是每次出勤都能有所收穫。圖|截圖自愛森保-臺南市綠鬣蜥通報平臺
不過,J爸(街霸生物驅離企業社)與台南市農業局近幾年的合作下來,對彼此多有不滿,也在去年底正式分手,今年台南的綠鬣蜥移除計畫由瀧安消防工程有限公司承標。
「1999跟自行捕捉應該是要分開的,像高雄就是分開。」J爸透露,一直以來被要求著重出勤處理民眾的個別通報,其實都容易因路程遙遠、到場後捕捉不到或只有極少數量的個體而不符成本,但今年標案再對廠商自行巡捕的條件加嚴「機關將不定期通知廠商至指定時間地點,限時限地集中式捕捉」「未於機關所指定期間地點捕捉者,捕獲之綠鬣蜥不予計價」,讓他無法繼續與台南市農業局合作。
對於多年的合作夥伴關係告終,台南市農業局森林及自然保育科科長朱健明不以為意。「民眾來通報,我們就請廠商去處理,合理吧。啊然後牠有熱點,我們會提供廠商熱點,廠商要一個區、一個區去完成,把牠數量下降。」他強調,為民服務和熱區控制都持續在進行,今年也有廠商接受標案內容而主動投標,「我只能跟你說,(今年得標)廠商沒有意見,都處理得很好。」
高雄市農業局將1999服務與自行巡捕分開處理,綠鬣蜥移除廠商日常負責高雄市全市範圍的巡視與移除,除非是委外1999服務、俗稱「捕蜂捉蛇」的團隊未能成功捕捉綠鬣蜥,或評估該區常被民眾通報、可能有龐大綠鬣蜥族群,才會再由綠鬣蜥移除廠商接手巡查、處理。
「可能(綠鬣蜥)白天移動速度比較快,白天的委外廠商實際捕捉到的機率大概概五六成而已,也有可能只捕一個個體。」高雄市農業局植物防疫及生態保育科科長黃群中說,高雄有針對通報位置做統計,會將資訊共享給綠鬣蜥移除團隊,請他們做夜間巡查移除。黃登科也透露,高雄市有設定他們自行捕捉需達成的數量,而他協助1999則是沒有限制的,案子來幾件就得做幾件。「基本的移除數量像我今年打底6000隻嘛,再來就是1999的服務,不算隻也不算件的。」
不過,林保署其實並不滿意高雄市農業局與黃登科團隊的合作條件。「它們(高雄市農業局)一直以來就是委託廠商到那個數字,然後就停了耶⋯⋯」鄭伊娟指出,高雄市農業局不應設定廠商巡捕綠鬣蜥的上限,應該要盡可能持續移除才是比較理想的作法。
林保署的顧慮也有其根據,因爲從捕捉數量來看,高雄市連續四年維持在5、6000隻綠鬣蜥,和其他核心區域嘉義、台南、屏東的移除量與成長幅度都相去甚遠。
屏東縣、高雄市、台南市、嘉義縣為綠鬣蜥入侵核心區域,近四年高雄市的移除量持平,但其餘三縣市均有增長。資料|林業及自然保育署
是不是政策因素,使得民眾更願意通報跟捕捉?
黃群中也在思考,是不是因為與廠商算錢的方式不同,又或是額外的獎勵機制導致帳面上的移除數字差距,「有些農民說他自己會進行捕捉,那就自己處理掉了、也不會通報,如果說我們今天有像屏東這樣可以兌換,那可能數字就會出來了?」
屏東縣農業處除過去除了有委外同一廠商處理1999和巡捕移除外,自2020年起也獎勵民眾於私人土地自行移除綠鬣蜥兌換農產品,紅豆、麻油等,兌換農產品項不定期更換:一隻吻肛長20公分以上的綠鬣蜥兌換一份屏東縣農特產品,吻肛長未達20公分個體則是五隻換一份。鄭永裕評價民眾協助捕捉的政策效果相當不錯,「大概是會有三成到四成是民眾捕捉的。」
嘉義縣農業處調整當初的收購計畫,雖維持「民眾捕捉換錢」的大方向,但2021年起民眾必須經過國立嘉義大學開辦的工作坊訓練,才能成為嘉義縣的移除獵人進行捕捉與獎金兌換。石蕙菱透露,主要是希望透過工作坊,讓熱心民眾有能力、安全地捕捉大型綠鬣蜥。
嘉義縣歷年綠鬣蜥移除獎勵金。資料來源|嘉義縣政府農業處
而在1999綠鬣蜥移除服務方面,嘉義縣也沒有委託廠商處理,而是畜保科的同仁兼獵人負責處理全縣範圍的通報。「我們覺得這樣子的管理方式會比較直接、會比較精確。」 石蕙菱說,嘉義縣不須經過其它中間負責人,是對每一位受訓合格的民眾獵人都有統一的一套規範直接進行管理,也更能掌握實際移除工作的細節與綠鬣蜥族群的資訊。例如,作業時需借助google map「你的時間軸」軌跡功能紀錄實際的移除時間與路線。嘉義縣農業處畜產保育科同仁江盈璋也透露,他會突襲確認獵人移除的狀況,避免幽靈事件。
嘉義縣移除獵人丁正昌將LINE群組內容分享給窩窩記者看,群組記事本上寫明巡捕時間、地點、人員等資訊,須得到管理單位回覆「已批准」後才會實際進行移除作業。圖|劉亭妤攝
光是核心區域的四個縣市就有四套做法,各自為政、監管和獎勵方式都不一,讓人擔憂,其中會不會產生弊端,拖累綠鬣蜥移除防治工作的成效?

屏東縣近期就爆出2022年、2023年的官商勾結弊案,屏東縣地檢署今年3月偵結,起訴屏東縣委外廠商負責人、員工及農業處動保科同仁。檢方指出,廠商涉嫌於每次點收浮報一成綠鬣蜥成體數量,以及在開工日期前先行捕捉綠鬣蜥點收,透過製作不實執行紀錄、填具不實估驗金額發票,浮報與不實點收共計6495隻成蜥、972隻幼蜥,詐領契約價金共162萬4612元。
以經濟為誘因的導向,就是會產生很多意料之外的事情。
徐偉傑說明,捕獲個體、賺錢、防治成效掛勾在一起,在沒有配套措施約束、管理的情況下,就會衍伸一些「運作」。這些運作可能不只是官商勾結弊案,「搶蜥蜴搶到打架啊,這種事情肯定會有啦,或者是各種戶頭的方法,還有人為了賺錢,什麼都做得出來。」
「獵人故意不抓完、永續經營源頭」指的是在規劃不完善的收購、獎勵金制度下,移除者動起賺錢歪腦筋,不急於將動物完全根除,反而留著部分使其繼續繁殖、持續移除,而這樣的情景曾在綠水龍(Physignathus cocincinus)、高冠變色龍(Chamaeleo calyptratus)的防治歷程中發生,反倒使牠們被引入至適合的野外環境、成功入侵;而嘉義縣的沙氏變色蜥的收購更曾在計畫啟動首日就把近百萬預算全數耗盡,長期以來形成一種另類「產業」,收購價格與標準的調整還受民情壓力。
徐偉傑擔心的是,綠鬣蜥防治也走上這些失敗經驗的老路;他已經聽聞綠鬣蜥移除在地方上存在上下游產業鏈,「抓的人有抓的人考量,他們會在這中間尋找價格比較好的縣市優先去交那邊。」

嘉義縣農業處畜產保育科科長石蕙菱不認為嘉義縣會有不實點交、代人繳交綠鬣蜥的情事發生,因為只有每年重新造冊的獵人本人可以兌換獎勵金,捕捉綠鬣蜥也必須記錄足跡以供查驗。圖為模擬嘉義縣點交綠鬣蜥場景,國立嘉義大學生物資源系人員拍照、紙筆逐一紀錄綠鬣蜥的體型級距與數量,便利貼上標示「中埔 大2 中2 小2」。圖|劉亭妤攝
徐偉傑隱晦地描述,有些民眾或獵人可能因為不滿意當地的兌換機制或根本沒有獎勵,就會去找其它地方的人頭或廠商交易,也可能會囤蜥等待好價錢。移除工作再外包、討價還價事小,讓移除成果難以參考、統計分析難以進行,才是造成整體移除防治工作麻煩,「我會希望說這個價格、標準就是統一比較好。」
雖然鄭伊娟認為產業鏈屬臆測,實際情況可能只是民眾剛好在自家旁邊抓到一兩隻、拿去請朋友幫忙繳交而已。但林保署今年起仍做了一系列精進措施,他認為能夠更有效地掌握實際的移除作業紀錄及移除防治成效。
今年起,「經受訓的」民眾和委外廠商都可以協助移除綠鬣蜥,地方政府於去年底、今年初開設多場訓練課程受予民眾移除捕捉資格。林保署也著手開發綠鬣蜥移除專屬APP,預計3月上線,系統會紀錄移除工作的時間、地點,獵人也必須拍攝綠鬣蜥的證據照片、為綠鬣蜥逐一登載性別、成體或幼體、尺寸等資料。
農業部將既有「農作物天然災害即時回報系統(APP)」改版升級,增設「綠鬣蜥通報與移除專區」,並在4月30日正式上線。圖|Google Play農作物天然災害即時回報(試驗用)
綠鬣蜥的價碼也有了全國統一的廠商、民眾公定價,以「吻肛長30公分」區別尺寸:委外廠商捕捉及後續屍體處理費用為大隻500元、小隻200元;民眾自行捕捉後依規繳交則是大隻250元、小隻100元,給付方式包含現金、等值禮券或農產品。
2025年綠鬣蜥移除獎勵金全國公定價,委外廠商須負責綠鬣蜥屍體處理。資料來源|農業部林業及自然保育署
鄭伊娟補充道,綠鬣蜥的屍體處理目前也是一大麻煩,對廠商與地方政府而言都是不小的成本——公立焚化廠不願意燒,因為綠鬣蜥本身含水分又是冷凍狀態,會減損整體焚燒效率;寵物焚化爐不僅報價不低,焚燒總量也不足夠;若要透過化製作堆肥或飼料也還有法規問題,化製成品只能自用、無法販售,導致願意幫忙燒的廠商少之又少,報價也不斐,「他(化製廠商)喊一公斤105元。」
只是,移除價格是統一了,但給付方式卻沒有,雲林縣、嘉義縣和高雄市發現金、台南市和屏東縣兌換禮券;現金與禮券之間的選擇,仍可能造成變數。
「我換禮券等值250,但我買不了那麼多農會的米,買了還要賣掉才(有現金),那還是接受廠商給的價金150?」J爸從民眾視角與廠商經驗透露,過去政府的經費給下來一隻是360元,但他其實只給團隊獵人160元,因為中間還有許多車資、水電、設備、耗材等成本,即使在新制下,廠商比民眾多150、250元,但那主要也是用來處理綠鬣蜥屍體的預算。因此,獵人做個人利益上的選擇,自行捕捉、拿公定價的禮券,或是依附廠商、將移除個體轉交廠商拿較低價的現金,也是必然會發生的。
另一方面,夾在台南市、屏東縣禮券之間的高雄市,要兌換現金也很困擾;J爸他們作為今年度的高雄廠商,負責點交、處理民眾捕捉來的綠鬣蜥,很重要的責任是——要怎麼避免台南人跟屏東人抓來換現金?
綠鬣蜥身上不會寫著產地,雖說APP設計有定位追蹤和成果回報,但早已被類似方式追蹤管理的事業廢棄物清運車,至今仍有不肖業者以各種手法違法執務。「你們想得到的方式,我也想得到啦。」J爸說,他在與高雄市農業局的工作會上主動提起此問題、討論處理原則與解方,但實際的管理效果如何,還是得等實際運作後,再與社會大眾一同檢視。
嘉義縣、台南市、高雄市、屏東縣辦理訓練課程,網路報名皆堪稱秒殺,獎勵金讓不少民眾都躍躍欲試。圖為屏東縣潮州場次民眾報到、當場簽訂公約情況。圖|劉亭妤攝
綠鬣蜥防治破口,中央、地方能牽起更縝密的防線嗎?
移除與獎勵制度管不好是個問題,沒人管、無法管更是難題。
隻數比較少的地方是誰要處理?被擾動的時候牠又往哪跑?牠有沒有躲在一些奇奇怪怪的地方?啊會不會再繁殖?會嘛⋯⋯
徐偉傑提醒,綠鬣蜥族群熱點固然要處理,但受人為捕捉或自然因素干擾,綠鬣蜥也會沿水道遷徙,而在新興聚點的綠鬣蜥也會繁殖、逐漸長成穩定族群,因此即使只是零星分佈,也同樣需要資源去做移除。
延伸閱讀-綠鬣蜥分布:【綠鬣蜥入侵20年01】花20年才正視問題,上萬元明星奇寵已淪為數萬隻農作公敵

台中市野生動物保育學會林文隆博士於嘉義縣綠鬣蜥移除工作坊提到,台中市的綠鬣蜥入侵分布有些變化,大甲溪以北、海線區域以及烏溪支流範圍在2020至2022年間投入移除後,已不見或少見綠鬣蜥個體或族群出沒,目前族群主要分布在烏溪主流,並於2023年起開始進行移除。圖|劉亭妤攝
「但單位面積密度比較低,大家都不爽,因為那個賺的錢就是少啊⋯⋯」獵人較容易捕獲到綠鬣蜥、政府得到移除數量成果、民眾的困擾能被解決,徐偉傑認為沒有細緻規劃防治策略的結果就是,移除資源傾向集中在「熱區」作為政績,而「非熱區」的綠鬣蜥族群移除與抑制長期被忽略。
屏東縣一直是針對「熱區」做移除。然而,屏東縣的熱區範圍卻再再向外擴張,因為綠鬣蜥入侵點的族群持續繁衍、不見衰退——從2018年的屏東市、竹田鄉、麟洛鄉、萬丹鄉、潮州鎮,到了2020年往北新增九如鄉,2023年北端再增鹽埔鄉、南端也添新園鄉,2025年2月鄭永裕接受窩窩訪問時,熱區已包含10鄉鎮市了,內埔鄉、新埤鄉也入列。
但事實上,除了這十區,綠鬣蜥入侵至今日,屏東平地範圍早已淪陷一片,屏東縣綠鬣蜥移除訓練課程助理講師蔡世彬就向民眾直說:「大概除了高樹(鄉)之外,幾乎都有綠鬣蜥了。」與熱區接壤的外圍區域、海線一帶的魚塭鄉鎮、南端的恆春半島,也都有綠鬣蜥族群需要被進行移除與控制。

面對不斷成長的熱區族群、持續擴張的入侵威脅,鄭永裕坦承:「我們(屏東縣)幅員遼闊、一些原野地太多,有些地方就是不容易到達、也不容易去處理。」縣政府能「加強」的,只有爭取更多的經費、投入最大的人力,持續針對「熱區」進行高強度的移除,希冀專業廠商、志工隊編組巡捕能夠在短時間內衝出具壓制族群影響力的移除數量;至於「非熱區」,縣府無力進行有組織性的移除規劃,目前仍是交由零星的民眾捕捉與通報移除。
「集中火力在熱區的地方,捕捉次數會安排比較多;那比較屬於郊外或者是綠鬣蜥低量的地方呢,我們安排捕捉的次數就比較少。」黃登科的團隊雖然在高雄市八年的移除時間中,已經把主河流、分支、大小溝渠幾乎都巡查過了,充分整握各區域的綠鬣蜥族群數量和周圍環境,定期在各區安排移除工作,但控制族群與防堵擴散成果仍不算理想,黃群中評價道:「整體的數量確實有逐年增加的趨勢,那點位的部分擴散的範圍的話,其實應該是有逐漸在擴散,都是以溪流為主。」
高雄市的綠鬣蜥熱區原是以鳥松區為中心,沿著排水溝、曹公圳、鳳山溪、獅龍溪等擴張到仁武區、鳳山區、大寮區、大樹區,一步步延伸入侵到高屏溪河道一帶。
這幾年熱區更外圍的楠梓區、橋頭區、梓官區、彌陀區、永安區、臨海的左營區到林園區其實也串連起綠鬣蜥的分布範圍,與有著「綠鬣蜥里民大會」之稱、台南市熱區仁德區大甲里隔河相望的二仁溪高雄側,更是應積極合作協調移除,減緩持續補充台南熱區的族群量,也防堵綠鬣蜥再藉魚塭水域、灌溉水溝進一步深入高雄、拓展版圖。


但不被團隊長期投入移除、有效控制族群規模的現象,除了發生在偏遠郊區、山邊與綠鬣蜥族群低量、低密度處,也發生在縣市交界帶。
「交接處幾乎都沒有人在。」鄭伊娟坦言,從過往的捕捉回報的點位就可以發現,各縣市的移除團隊不傾向積極處理縣市交界處;其原因可能是因為在各縣市預算都被限定僅能在該縣市範圍捕捉的條件下,替隔壁縣市移除並不能拿到應有的報酬。
除了嘉義縣市經過協調,嘉義市將綠鬣蜥巡捕移除全權交給嘉義縣獵人執行,使得八掌溪中游左右岸沒有區別之外,其餘包括烏溪、濁水溪、北港溪、八掌溪下游、二仁溪及高屏溪皆面對有待進一步協助整合與分配移除工作的窘境。
「台中那邊比較複雜,牠在台中、彰化跟南投之間跑來跑去、在烏溪的那個三角洲那裡跳來跳去啊。」徐偉傑就指出,烏溪一帶的綠鬣蜥不容易找到聚落,得看有沒有單位願意負責處理、投入努力量清乾淨,但終究是縣市交界處管轄權難以界定,「一定互推啊!你說啊那是台中的啊,台中一定說那是彰化的啊,彰化就說那是南投的⋯⋯最後就變成是林保署做。」
烏溪主流環境,台中市、彰化縣交界一帶。圖|劉亭妤攝
林保署今年的移除精進策略介入協調綠鬣蜥移除防治的分工,組織使用高動能空氣槍、原住民自製獵槍的移除團隊,接手完善縣市政府無餘韻投入移除防治的綠鬣蜥入侵點。
據林保署提供給窩窩記者的資料,每一綠鬣蜥分布點位皆有主責單位——縣市政府團隊主要處理熱區與都會區,林保署槍隊則處理剩餘的區域,也在雲嘉、嘉南界河上標示了幾處需要中央、地方合作的族群點位。



林保署與地方政府分工,移除熱區與熱區以外的綠鬣蜥族群。
林保署移除團隊的成軍也改變了過去「軍民界線」——移除綠鬣蜥結界的情況,「軍事設施這個東西本來就不能進去。」鄭永裕說,除非是軍方主動通報並帶領進入,否則市府或移除團隊都是無法逕自進入移除綠鬣蜥的。
J爸也曾在影片中以大甲里為例指出,軍區圍牆、鐵絲網的後面、目光可及之處,就能看到數隻綠鬣蜥高踞樹頭,但移除團隊卻始終無法申請進入營區。長期以來大型公蜥、母蜥族群在牆內安逸棲息,移除團隊卻只能在牆外捕捉部分溢散、繁殖出來的綠鬣蜥。
J爸在影片中表示,他身後整條水溝的對岸就是軍區,無法進入,但他向軍區外圍一望,便看見三隻體色轉橘的綠鬣蜥。圖|截圖自J爸YouTube頻道影片
「因為這個小組成立,國防部有來說好那他們知道了,他們也會回去調查、也會提供(綠鬣蜥分布資訊)。」鄭伊娟透露,國防部過去難允許一般地方獵人前來移除,但如今已經點頭答應與林保署的團隊一同防治綠鬣蜥,有望改變過往軍區綠鬣蜥族群不被管控的情況。
除此之外,林保署移除團隊使用強力槍械,也讓黃群中看見透過合作、全面掃蕩綠鬣蜥的可行機會。「有些綠鬣蜥可能牠爬的樹比較高、甚至是椰子樹,或是河岸邊並不是一定有道路可以通達,所以有時候觀測,但到對面可能有段距離。」黃群中解釋,其實部分移除情況有使用高動能槍械的必要性,可是考量人員與公共安全,市府從未許可委託的專業團隊和民眾使用強力槍械,無奈接受「看得到、抓不到」留置綠鬣蜥的情況在今年有望轉變。
J爸在影片中表示,雖然看到溝渠邊上的綠鬣蜥,卻無法接近捕捉。圖|截圖自J爸YouTube頻道影片
嘉義縣也採相同策略,安排一般受訓獵人與用槍的受訓鄒族獵人(林保署嘉義分署埃及聖䴉成鳥及綠鬣蜥移除得標廠商)輪值。石蕙菱表示,套索、魚鏢都會因地形而捕捉效果受限,無法處理在高處、遠處的綠鬣蜥個體,對於這些捕捉困難度極高的情況,便會交由鄒族獵人用獵槍進一步完成移除任務。
不過,完善移除也不只是靠林保署、靠槍枝,黃群中認為,市府能做的還有鎖定私人區域積極聯繫與安排移除,改變過去鐵皮圍欄包著、出入大門緊閉就難以進入移除,最終成為綠鬣蜥恣意繁衍的天堂、防治的破口。
J爸過去也在台南還吃了協商無果的閉門羹——台南一鴨農不認為綠鬣蜥棲息、交配、繁衍會造成他的生命財產損失,反倒認為是J爸移除團隊大陣仗進入可能將外部病毒帶入感染鴨隻,或是移除作業的聲響與燈光可能會嚇死鴨隻。
「我們預計會發文告知廠區廠商說如果有綠鬣蜥可以跟我們說,那我們就會去分配團隊去移除。」黃群中透露,雖過去較不曾這麼做,但之後移除目標將先鎖定廢棄校舍、工業區與其內部的溝渠環境,「像我們大寮(熱區)就有工業區。」
除此之外,黃群中認為,「民眾可以來當移除單位的眼線。」這些年來透過1999為民服務通報的綠鬣蜥點位雖然多分佈在都會區,但這些不是綠鬣蜥入侵的全貌,接下來會下鄉探訪、辦理說明會,與居民交換綠鬣蜥相關資訊,並安排移除事宜,要進一步管控過去生長於私人土地上的綠鬣蜥族群。
嘉義縣農業處畜產保育科同仁江盈璋(右)與水上鄉八掌溪旁西瓜佃農(左)溝通綠鬣蜥移除事宜,希望農民往後看到綠鬣蜥出沒可以通報政府,同意安排移除團隊定期進入田地移除,也提點若發現綠鬣蜥挖洞築巢,可以往洞內倒水破壞巢穴環境。圖|劉亭妤攝
移除數量雖然逐年提升,看似不斷有所突破,但實務上卻在原地踏步,過去不切實際又漫無目標的移除規劃設計一步一步將綠鬣蜥入侵推向難以挽回的失控局面,更是移除八年後的今天,政策多處亟待審慎重思的原因。
徐偉傑過去常批評中央單位林保署沒負起責任,任憑地方與廠商、民眾不全然專業地行事,以致入侵情況與不當移除變本加厲,但他這次接受窩窩記者採訪也說「現在好一點了」,開始正視移除規劃設計,不再只是一味的給錢、給人力、衝數量,開始有策略地落實入侵點的移除。
他還透露,其實還有一些新的想法也正在討論中,以確認民眾加入移除行列後,對整體移除成效有沒有幫助,也持續討論該如何精進移除措施,完善新興區域、零星族群或是不易處理族群的防治。
上頭的制度、策略、管理修正了、加強了,那地方政府與第一線移除人員的觀念、心態有跟上嗎?獵奇、洩憤,過去民眾虐殺綠鬣蜥的事件躍上國際版面,過去八年24萬隻綠鬣蜥是如何被犧牲的?未來數年、數不盡的綠鬣蜥又將會如何被對待?




























