大苑子與石虎柳丁果農合影,拍照者手拿標章授權書。圖|林育秀
記者|劉亭妤、陳怡潔 編輯|蘇于寬
「台灣鮮搾柳丁綠即日起全面使用『石虎柳丁』」知名手搖飲品牌大苑子17日啟動行銷活動,宣傳飲品選用友善耕作、南投中寮產區的石虎柳丁。然而,供應石虎柳丁的長壽天然農場卻聲明:「未售出任何一顆有石虎標章的石虎柳丁,請大家不要被騙了!」
大苑子宣傳:台灣鮮搾柳丁綠即日起全面使用「石虎柳丁」
大苑子在行銷貼文中強調,選用友善耕作的石虎柳丁是「安全農藥使用」、「保留生態棲地」、「讓石虎穿梭農地更安心」、「支持農民採用永續耕作」,也是希望讓消費者知道,每一杯飲料都能成為環境更好的力量。
行銷圖也以「石虎柳丁」四字作為視覺重點,其中包含一隻石虎的剪影,並輔以「中寮友善柳丁」的圖章。
大苑子17日換上新的社群封面照片,強調台灣鮮搾柳丁綠使用石虎柳丁。圖|大苑子臉書
此外,大苑子也上架、投廣石虎柳丁宣傳影片(目前已下架),影片在獲得「友善石虎農作-安全蔬果」標章的柳丁果園長壽天然農場內拍攝,片中也呈現了石虎柳丁的產銷履歷。
大苑子石虎柳丁行銷影片。圖|擷取自網路
石虎研究員、果農:石虎柳丁未供給大苑子,行銷活動疑欺騙消費者
然而,大苑子行銷活動開跑一天後,長期投入友善石虎農作事務的農業部生物多樣性研究所林育秀在個人臉書上寫道:「明明和農民說好了卻食言(一顆都還沒買),影片和網路還照樣繼續宣傳。這家飲料店我只好直接列入拒絕往來戶了!」
隨後,南投中寮、獲得「友善石虎農作-安全蔬果」認證的柳丁果園長壽天然農場轉發貼文,並且聲明強調,果園並未售出任何一顆「石虎柳丁」給大苑子,行銷活動也未經果園授權,質疑大苑子欺騙消費者,也呼籲消費者認明真正的石虎標章。
據悉,長壽天然農場自2020年取得標章認證,遵循七項環境與野生動物友善的方式耕種:
- 不使用除草劑,以草生栽培方式種植。
- 確實記錄用藥。
- 做好田間管理減少病害。
- 監測土壤健康。
- 遵守用藥建議稀釋倍數。
- 學習觀察果樹蟲害狀況,以適時、適量噴灑農藥。
- 農產品採摘前送驗,符合農藥安全檢出規範。
長壽天然農場獲得「友善石虎農作-安全蔬果」標章認證,編號020,果農為南投中寮張鴻濱。
大苑子疑似欺騙消費者的消息一出,許多網友紛紛至大苑子粉專貼文留言質疑、要求正式說明。然而,除了收到自動回覆的行銷活動抽獎序號,並沒有更多的資訊;即使大苑子社群小編初步留言回應「已與張鴻濱大哥採購合作超過7年」「應該是溝通上有落差」,也未能平息眾怒。
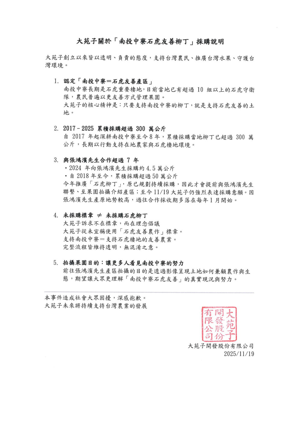
大苑子不認欺騙:南投中寮=石虎友善產區、未採購標章≠未採購石虎柳丁
事件延燒將近24小時,大苑子粉專貼出蓋有公司章的「南投中寮石虎友善柳丁採購說明」,五點聲明包含:認定南投中寮等同石虎友善產區、2017至2025年累積採購300萬公斤、與張鴻濱先生合作超過7年、未採購標章不等同未採購石虎柳丁、為讓更多人看見南投中寮的努力而拍攝果園。
大苑子針對南投中寮石虎友善柳丁採購爭議回應說明。圖|大苑子臉書
儘管大苑子強調,支持台灣農民、推廣台灣水果、守護台灣環境,但聲明內容「只要支持南投中寮的柳丁,就是支持石虎友善的土地」「大苑子的訴求不在標章,而在理念倡議」卻再度引爆爭議。
南投縣中寮鄉是石虎棲息熱點之一,卻也在農田與森林活動間落入許多危機——路殺、農藥、犬殺等等。因此,林保署、生多所帶著在地農民與居民成為保育隊友,透過生態服務給付、架設自動相機、15組巡守隊、參與友善石虎農作、改造雞舍圍籬等方式守護石虎。不過,保育行動無法一步到位,慣行農作在南投中寮仍是主流。
南投縣議員林友友也聲援中寮石虎柳丁農友,譴責大苑子混淆標章與誤導消費者,
石虎標章是一套制度,不是行銷素材;農民的努力是一輩子的,不是拍一支影片就能不當借用名義。
大苑子今年10月13日送審申請「石虎柳丁」商標,商品類別與服務名稱包含「新鮮柑橘;新鮮水果;新鮮柑橘類水果;新鮮水果籃;柳丁」;目前進度仍在辦理中。圖|擷取自商標檢索系統
「友善石虎農作」標章範例。購買友善石虎農產品時請認明標章。圖|阿虎加油網站
事實上,石虎標章並非單純以農地位置或農法認定,而是有嚴謹的取得門檻與使用規範。
根據農業部生物多樣性研究所「阿虎加油」網站說明,「石虎標章」分為「友善石虎農作」及「友善石虎農作-安全蔬果」兩種,皆須遵守「友善石虎」承諾:
- 田區不使用除草劑並以草生栽培耕種作物,田區草相多樣且多留開花植物,除草高度不得低於30公分 (走道、採收需求、蔬菜作物除外)。
- 不能使用傷害野生動物的資材,例如:鳥網、滅鼠藥、捕獸鋏。
- 種植環境為開放空間可供生物所利用,例如:溫室、網室內種植就不符合。
- 不放養家犬貓且不餵食遊蕩犬貓,提供野生動物安全的棲地環境。
基本承諾之外,「友善石虎農作-安全蔬果」還須通過「產銷履歷」認證,「友善石虎農作」則須通過「綠色保育標章」或「有機農產品」認證;販售時,兩項標章須並行。
長壽天然農場澄清過去僅供貨一般柳丁,也說明此次大苑子洽談細節
對於大苑子的聲明,長壽天然農場也重申回應,大苑子過去數年間確實曾向他們採購約8至10萬斤柳丁,但皆是以「一般柳丁」的模式供貨。
長壽天然農場透露,果園雖具備石虎標章,但標章的價值在過去與大苑子合作時,並未獲得認同;而且友善耕作的柳丁外觀不如慣行農法的漂亮,大苑子其實是以略低於行情的價格收購。
長壽天然農場也在聲明中詳述這次合作洽談的過程,以維護農民們長期以來的努力與信譽:
今年(2025)10月21日,大苑子希望今年能改以「石虎柳丁」模式供貨,長壽天然農場雖樂見其成,但也謹守石虎標章規範,建議以「限量供應」的方式進行,與大苑子其餘柳丁貨源清楚區分,避免消費者對石虎標章產生誤解,也期望大苑子能在行銷過程中加強推廣標章理念,邀請更多農友共同加入。
大苑子當時並未對果園的堅持提出異議,10月23日也如期到農場拍攝宣傳影片,現場亦討論將原訂的20萬斤採購量提高至25萬斤。然而,一直沒有後續或正式簽約,直到11月16日,果園從協助大苑子清洗柳丁的業者得知令人感到錯愕的消息:大苑子已向其他供貨來源大量進貨,「還輪不到本農場」。
長壽天然農場雖然第一時間致電大苑子溝通,卻未能得到對方的明確說明,說法也和拍攝當天不同;在大苑子採購合作意向曖昧不明時,長壽天然農場決定不交貨,以免造成更大損失。而後,大苑子卻依然上架宣傳影片。
爭議事件過後,長壽天然農場25萬斤石虎柳丁已獲得既有舊通路協助消化;長壽天然農場也仍然願意與所有尊重農民、尊重承諾、願意支持友善耕作的企業合作。而作為消費者的我們,未來在消費時認明標章,也能成為每一位友善農民的後盾。







